回答数
8
浏览数
6799
和平精英的安卓玩家可以顺利转入iOS平台。
首先,用户需要登录和平营地网站,进入首页后找到并点击“营地工具”选项。
点击“营地工具”后,系统会自动跳转到相关功能页面,在这里可以找到“角色转移”的功能。
在角色转移功能介绍中,可以看到安卓平台的手Q和微信账号可以转移到iOS平台的手Q和微信账号对应的区服。
此功能对于想要在不同设备上继续游戏的玩家来说非常实用。
在操作过程中,玩家需要注意账号和区服的匹配,确保转移过程顺利进行。
此外,玩家在转移前应确保iOS设备已安装和平精英游戏,并且拥有相应的账号。
整个转移过程相对简单,只需要按照提示操作即可,无需担心复杂的技术问题。
需要注意的是,角色转移不会影响原有的游戏进度和数据,玩家可以放心进行转移。
通过此功能,玩家可以更方便地在安卓和iOS设备之间切换,享受不间断的游戏体验。
如果在转移过程中遇到问题,可以联系客服寻求帮助,他们会提供详细的解决方案。
拓展资料《和平精英》是一款由腾讯光子工作室群研发的反恐军事竞赛手游,采用虚幻4引擎,提供次世代画面和真实射击体验。游戏设有经典模式、娱乐模式等玩法,玩家可选择性别、装扮角色并提升等级和段位。战斗中,角色携带多种武器和防具,包括步枪、冲锋枪、狙击枪等,以及头盔、防弹衣等防具,提升生存能力和战术灵活性。游戏强调团队合作和策略运用,旨在打造真实的军事竞赛体验。
和平精英iOS系统转安卓系统需通过和平营地APP的角色转移功能实现,具体操作如下:
步骤一:进入营地工具打开iPhone上的和平营地APP(版本需为3.13.2),在首页底部导航栏点击【营地工具】,进入功能集合页面。

步骤二:选择角色转移在营地工具页面中,找到【其他工具】分类,点击进入后选择【角色转移】功能。此功能为官方提供的跨系统转区入口,需确保账号符合转移条件(如无未完成订单、账号未被封禁等)。

步骤三:确认转区并完成操作进入角色转移页面后,系统会提示转区规则(如数据保留范围、付费道具处理方式等),点击【我已了解】后确认转区。此时需支付980点券(约98元)作为服务费用,支付成功后系统将在24小时内完成数据迁移。

注意事项:
账号要求:原iOS账号需绑定有效手机号,且未参与过免费转区活动。数据保留:角色等级、服饰、枪械皮肤等数据可转移,但好友列表、战队关系等社交数据需重新添加。设备限制:转区后需使用安卓设备登录新分区,原iOS账号无法在苹果系统继续使用。时间限制:转区成功后30天内不可再次申请转区。若转区过程中遇到问题(如支付失败、数据异常),可通过和平营地APP内的【客服中心】联系官方处理。
和平精英从苹果转移到安卓系统,可以通过和平营地APP的角色转移功能来实现。
首先,你需要在手机上下载安装和平营地APP,并使用QQ或微信账号登录。然后,在APP底部导航栏找到并切换到“我”的页面。
接着,点击“游戏工具”选项,进入和平精英游戏工具列表页面,从中选择“角色转移”工具。在详细阅读并了解转区功能规则后,点击“我已了解,进入转区”按钮。
之后,你需要填写账号实名认证信息并通过验证,然后按照页面提示完成转区流程,包括支付相关费用等步骤。
请注意,整个转区过程中,务必确保所填写的信息准确无误,并遵循官方规定的转区流程和规则。完成转区后,你就可以在安卓设备上继续你的和平精英游戏之旅了。
此外,如果你的苹果设备上已有游戏进度或账号信息,可能还需要先进行一些账号绑定的操作,以确保数据能够顺利迁移。不过,具体步骤可能会因游戏版本和平台政策的不同而有所差异,建议在实际操作前查看最新的官方指南或咨询游戏客服以获取最准确的信息。
和平精英ios和安卓可以互通,并且支持付费转区。以下是关于和平精英ios和安卓互通及转区的详细信息:
一、跨系统角色转移服务
和平精英官方已经在和平营地中开启了跨系统角色转移服务的限量测试。该服务允许玩家将角色从安卓系统转移到ios系统,或者从ios系统转移到安卓系统。二、转区对应关系
转区服务仅限于相同账号体系下的不同系统之间的转移。例如,安卓QQ区的角色可以转移到IOS QQ区,安卓微信区的角色可以转移到IOS微信区,反之亦然。安卓QQ区与安卓微信区之间,以及IOS QQ区与IOS微信区之间无法进行转区。三、角色转移资格
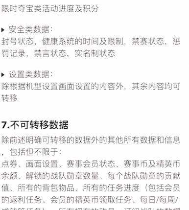
转移角色未处于封禁或安全打击状态。转移角色的账号点券需小于等于20。转移角色需取消连续包月特权订阅功能。转移角色需满足一定等级、注册时间和同一账号转区服务时间的要求。转区资格审核通过后,需要消耗一定数量的精英币来完成转区操作。四、可转移与不可转移数据
部分数据类型是可以转移的,但并非所有数据都可以进行转移。玩家需要了解哪些数据可以转移,以便在转区前做出决策。五、转区操作流程
转区操作流程大致包括验证身份、例行询问、检查资格、支付并核对信息以及转区成功等步骤。玩家可以在和平营地中进行抢先测试,以熟悉转区流程。综上所述,和平精英的ios和安卓系统之间已经实现了互通,并且支持跨系统角色转移服务。玩家在满足一定条件并了解相关注意事项后,可以选择进行转区操作。