Apple Watch Ultra一代 VS 二代:12个差异点解析
Apple Watch Ultra 2作为Apple Watch Ultra系列的最新迭代,相较于其前代——Apple Watch Ultra一代,在设计和功能上进行了一些升级。尽管两代手表共享大部分核心功能,但仍存在一些显著的差异点。以下是Apple Watch Ultra一代与二代的12个主要差异:
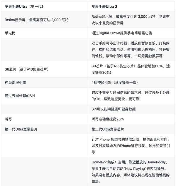
外观设计
一代:采用坚固的设计,配备平面蓝宝石玻璃镜面和钛金属表壳。
二代:在外观设计上基本保持了一代的风格,但可能进行了细微的优化,以进一步提升耐用性和舒适度。
显示屏
一代:拥有更大更亮的显示屏,提供出色的视觉效果。
二代:显示屏在亮度和对比度上可能进行了微调,但整体提升并不显著。不过,二代手表在户外模式下的可读性可能更强。
处理器
一代:搭载苹果自家的S8芯片。
二代:升级为S9芯片,虽然性能提升有限,但在处理速度和能效方面可能有所优化。
存储空间
一代:提供足够的存储空间以满足大多数用户的需求。
二代:可能增加了存储空间,以容纳更多的应用程序和数据。这对于需要存储大量音乐、照片或应用程序的用户来说是一个好消息。
电池续航时间
一代:已经具备出色的电池续航能力,支持长时间户外活动。
二代:在电池续航方面可能进行了优化,但整体提升并不明显。不过,二代手表在开启低功耗模式时可能能提供更长的使用时间。
扬声器和麦克风
一代:配备高质量的扬声器和麦克风,提供清晰的通话和音频播放效果。
二代:扬声器和麦克风可能进行了升级,以进一步提升通话质量和音频播放效果。然而,这种提升可能并不显著。
精准定位
一代:支持多种定位技术,如GPS、GLONASS、Galileo和QZSS等。
二代:针对iPhone 15系列进行了优化,提供了更精准的定位服务。这对于需要高精度定位的用户来说是一个重要的升级。
双击手势
一代:需要通过物理按键或触摸屏幕来进行操作。
二代:引入了双击手势功能,允许用户通过双击屏幕边缘来执行特定操作。这种单手操作方式可能更加便捷和高效。
健康和运动功能
一代:提供全面的健康和运动监测功能,如心率监测、血氧水平测量、睡眠跟踪等。
二代:在健康和运动功能方面可能进行了细微的优化和升级,但整体功能集与一代相似。
防水性能
一代:具备出色的防水性能,支持在多种水下环境中使用。
二代:在防水性能方面可能进行了进一步的提升,但具体提升程度可能因型号而异。
价格
一代:由于已经停产,第三方转售商的价格正在下降,可能以较低的价格购买到原装产品。
二代:作为最新迭代产品,价格相对较高。苹果手表Ultra 2的价格为6499元。
购买建议
一代:如果对于二代的新功能不感兴趣,并且能以明显低于4500元的价格找到一代原装产品,那么一代仍然是一个不错的选择。
二代:适合那些需要最新技术、对双击手势感兴趣、计划购买iPhone 15系列用于精准定位或需要额外存储空间的用户。
图片展示


综上所述,Apple Watch Ultra一代与二代在外观设计、显示屏、处理器、存储空间、电池续航时间、扬声器和麦克风、精准定位、双击手势、健康和运动功能、防水性能以及价格等方面存在差异。在选择购买哪款手表时,请根据自己的需求和预算进行权衡。
